說到增壓引擎,相關的技術專利早已成為各間車廠之間的備戰武器,面對越來越嚴苛的排放環保法規,除了電動化發展之外,要保留內燃機引擎的聲浪與樂趣,增壓成為被寄與厚望的救贖之一,近日Harley-Davidson也曝光一組機械增壓的引擎專利,有望在未來替經典三拍的V型雙缸引擎,增加更猛爆的性能。
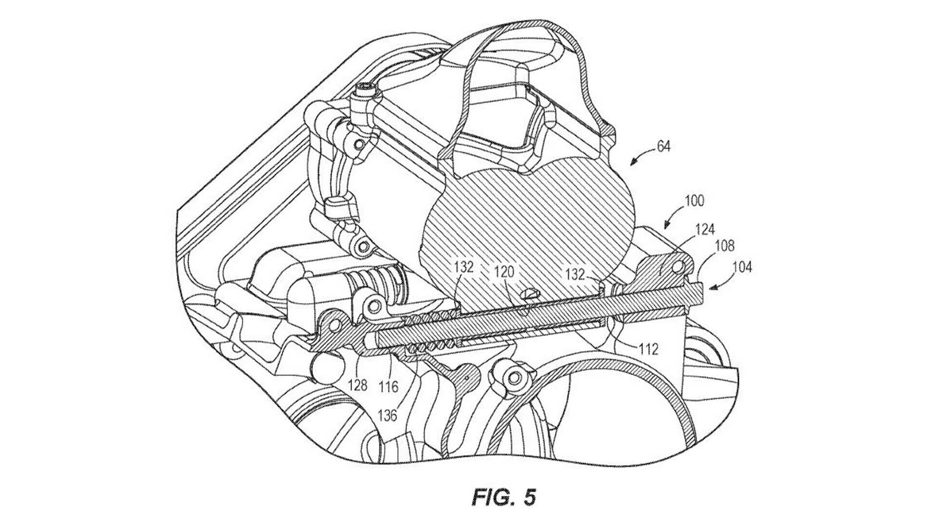
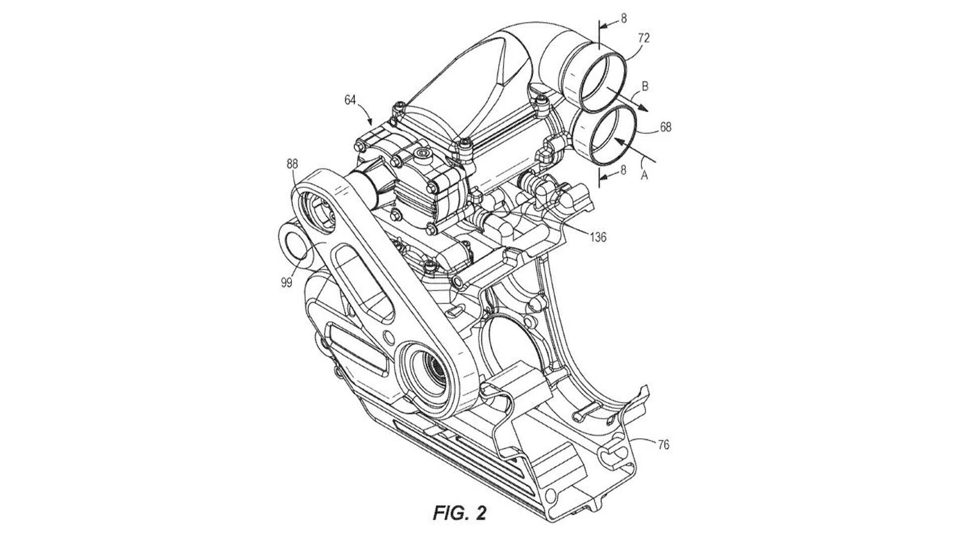
從專利圖上來看,還無法確定Harley-Davidson的機械增壓系統會搭載在哪一顆引擎上,但外媒推測最有可能的是是2016年發表的第三代V型雙缸引擎Milwaukee-Eight,而專利圖本身則是專注在機械增壓器本體的進氣、排氣、曲軸皮帶連接和散熱等關鍵部件的設計。
Harley-Davidson在這次的專利圖中並沒有透露太多的機械增壓的詳細細節,不過從Harley-Davidson的策略角度來看,筆者認為這款機械增壓引擎不一定會走性能路線,而是有可能和近年汽車的小排量渦輪化一樣,走降低排放的環保設計。
另外,先前KAWASAKI也傳出正在打造Eliminator H2增壓美式巡航車款,Harley-Davidson會不會是為了迎戰這位潛在的對手而釋出這項機械增壓專利,這曝光的時間點確實耐人尋味,不論如何,看到Harley-Davidson在機械增壓做努力,真的令人頗期待經典的美式三拍V型雙缸配上機械增壓後,會摩擦出什麼樣的火花!
 
                             
                                    





 
                                     
                                     
                                     
                                 
                                 
                                 
                                 
                                 
                                 
                                 
                                 
                                 
                         
                                 
                         
                        