雖然搭載渦輪增壓引擎的機車已經不是什麼新鮮事了,但對於Suzuki來說卻已經醞釀許久,早從2013年的東京車展開始,Suzuki就已經展示過渦輪增壓的概念車,而2015年則是將引擎正式發表並命名為EX7,明年的東京車展上說不定很有可能看到更接近量產車的模樣出現。
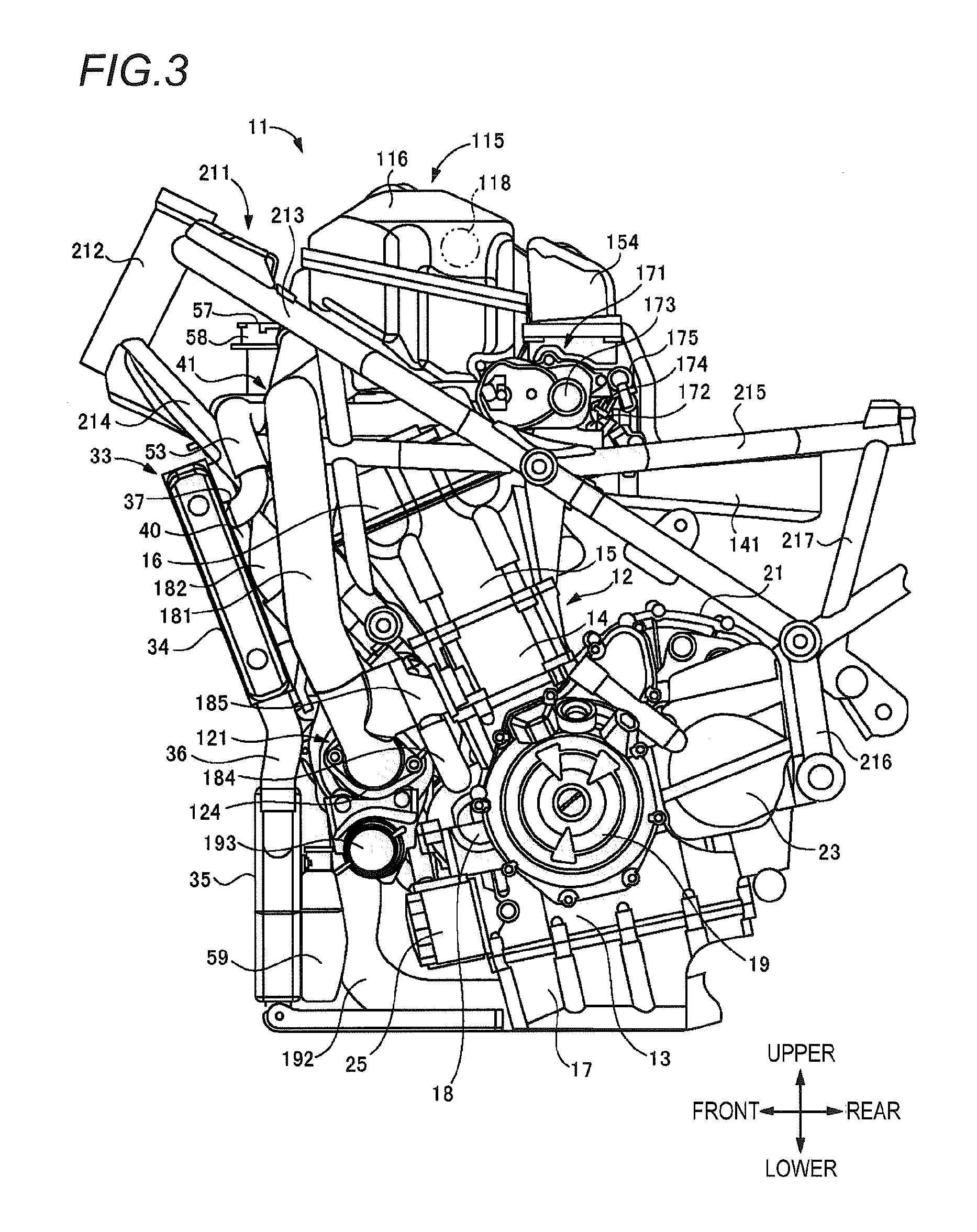
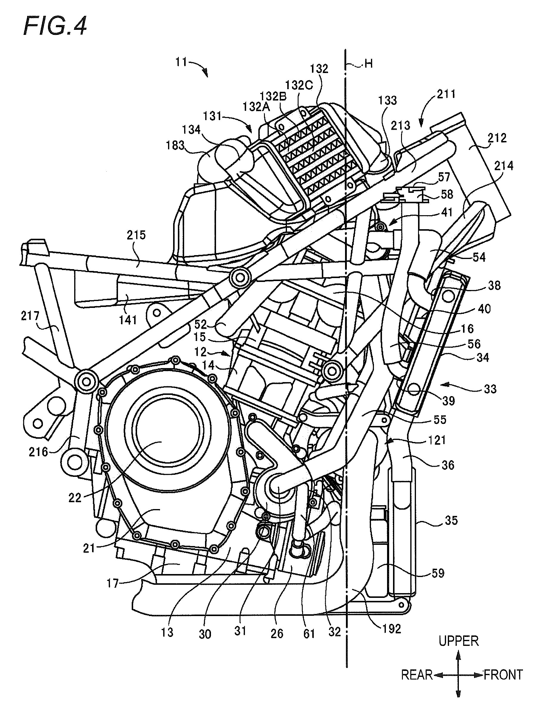
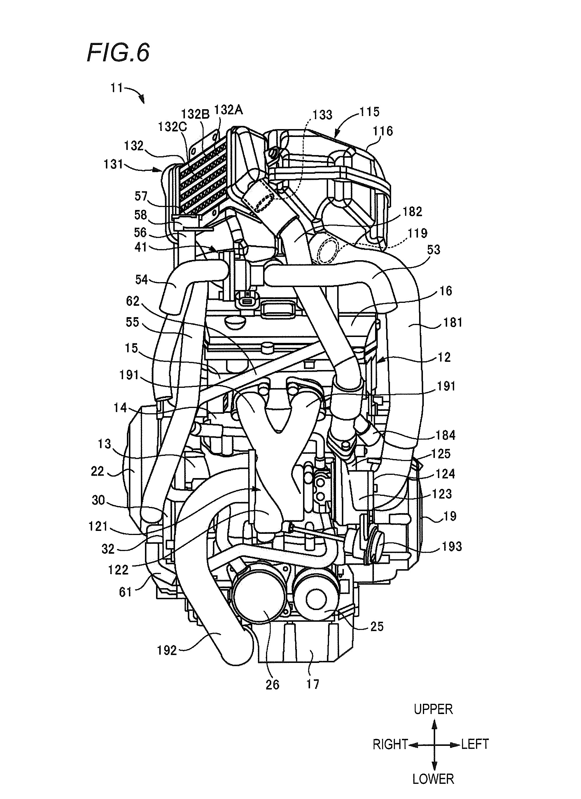
近日Suzuki像美國商標局申請了13項有關渦輪增壓引擎的專利,而從他們的專利圖來看,與EX7的設計並沒有相差太多,而是針對細部在做強化,申請的專利圖上的車也與,2013年時發表的概念車Recursion相似,雖然原本雙翼梁式(twin spar)車架在圖片上改成柵欄式車架,但其整流罩的造型以及後牌架的造型都是一樣的,不過Suzuki除了註冊了Recursion以外,還另外註冊了Katana以及Gamma這兩個Suzuki經典的名稱,因此未來搭載上渦輪增壓引擎的車輛或許會用上這些名字也不一定。
而從2013年的資料來看,EX7是一顆渦輪增壓並列雙缸引擎,588c.c.的排氣量擁有100hp最大馬力,雖然比不上600的四缸跑車,但最大101Nm的扭力可是直逼公升級的仿賽,而現在這顆引擎又有些許的變化,在引擎的上方多了一個小型的冷卻器以及平衡軸來減少引擎的震動,而在柵欄式車架中也方便因渦輪增壓引擎而增加的管路及軟管繞行,整體的完整性更逼近了量產車的樣子,看到更多的細節呈現在當中。
而關於動力數據方面這次並沒有太多的消息透露,但相信Suzuki會將這顆引擎調教至115hp左右,也就是600四缸跑車的最大馬力,在加上他更強大的扭力特性,想必在騎乘時肯定是非常爽快,也意味著危險性也一同提昇,但車迷們可以開心的是,Suzuki並未放棄渦輪增壓引擎的計畫從他們又再次申請更多專利來看,或許在明年年初的東京車展上,又可以看到Suzuki更多關於渦輪增壓引擎的消息。
資料來源.Suzuki By.Dickson







