說到輪轂中心轉向,很多車友腦中第一個聯想到的絕對是大名鼎鼎的BIMOTA TESI車系,但其實很多車廠也都對這項獨門技術有所研究,近日來自加拿大的Can-Am就曝光全新的二輪車型專利圖,在前輪轉向系統部分,也採用獨特的輪轂轉向設計。
從這次Can-Am曝光的專利設計圖中,除了可以看到前輪轉向系統採用獨特的輪轂轉向技術外,這款二輪車型似乎也是目前Can-Am旗下主打年輕市場的Ryker三輪車的二輪版本,外媒也猜測將搭載600c.c.的並列雙缸引擎或900c.c.的並列三缸引擎配上CVT變速箱,這兩具引擎分別擁有47HP和77HP的馬力。
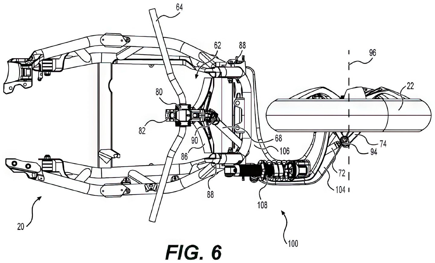
最搶眼的輪轂轉向設計方面,Can-Am透過上下兩支類似回力鏢形狀的單搖臂結構連結至前輪輪轂中心,上下兩支搖臂間夾著轉向連桿,前單槍懸吊則是透過上搖臂連結至車架主結構,這樣的設計比起傳統伸縮式前叉,在煞車時能顯著減少車頭下沉。
以目前看到的專利圖推測,Can-Am很可能在未來幾年推出這台從三輪改二輪的Ryker車型,但酷炫的輪轂轉向機構是否會保留,則有待觀察,畢竟輪轂轉向雖帥,但多出的轉向機構連桿也增加保養、維修的難度,同時如果轉向機構沒調整好有間隙的話,也會明顯影響車輛的操控手感。





